Flashbang
In ProgressLive

Overview
Flashbang is a full-stack flashcard application built with React/TypeScript, FastAPI, and PostgreSQL that implements the SM-2 spaced repetition algorithm to optimize learning retention. It's deployed in production with Vercel, Railway, and Supabase, backed by a GitHub Actions CI/CD pipeline for automated testing.Purpose
I built Flashbang because I wanted a streamlined, no-nonsense flashcard app focused purely on learning through spaced repetition. It also served as a personal challenge to architect and deploy a complete full-stack application, handling everything from secure authentication to infrastructure design.Features
Secure JWT Auth
Redis Rate Limiting
Responsive Design
ARIA Friendly
Project Gallery

Mini brand guide

Relational database design

First steps in UI design

System Design

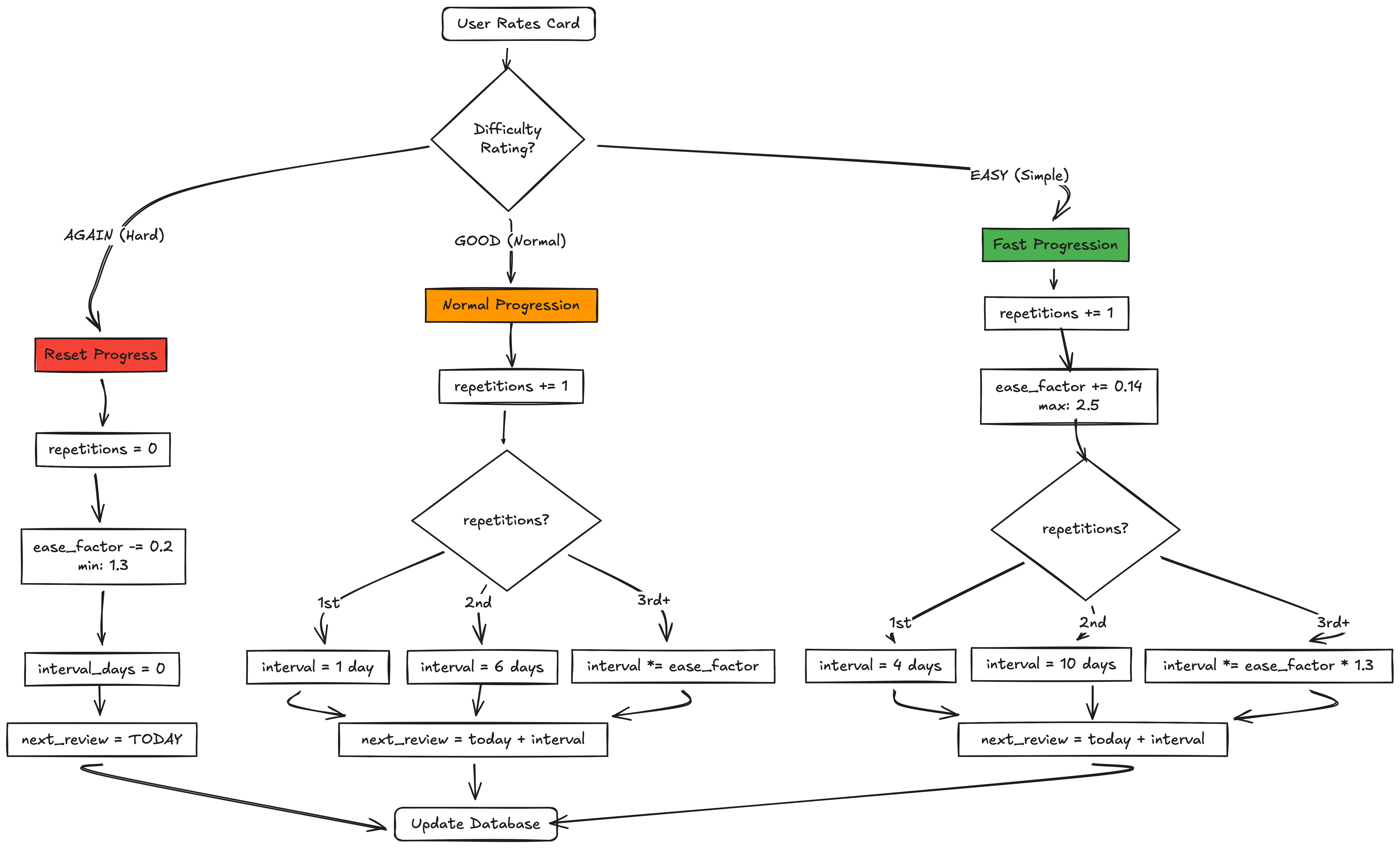
Spaced Repetition Algorithm
Design Process
My process started with understanding user needs (originally my own). I evaluated existing flashcard apps, noted what I liked and disliked, and created a user requirements list to guide development. Once a basic UI wireframe was sketched out, I designed the backend database schema based on those requirements, using Google and LLM conversations to brainstorm and finalize the structure. The first version was developed locally with PostgreSQL, and I implemented JWT authentication from the start with mobile compatibility and production scaling in mind. After the MVP was functional, I researched hosting options prioritizing freemium tiers, ultimately deploying with Vercel, Railway, and Supabase.